京东抢购服务高并发实践

标签: 京东 抢购 服务 | 发表时间:2016-07-23 10:43 | 作者:m635674608
出处:http://www.iteye.com

服务介绍

限时抢购又称闪购,英文Flash sale,起源于法国网站Vente Privée。闪购模式即是以互联网为媒介的B2C电子零售交易活动,以限时特卖的形式,定期定时推出国际知名品牌的商品,一般以原价1-5折的价格供专属会员限时抢购,每次特卖时间持续5-10天不等,先到先买,限时限量,售完即止。顾客在指定时间内(一般为20分钟)必须付款,否则商品会重新放到待销售商品的行列里。

 

 

模式特征:
品牌丰富 —— 推出国内外一二线名牌商品,供消费者购买选择;
时间短暂 —— 每个品牌推出时间短暂,一般为5—10天,先到先买,限量售卖,售完即止;
折扣超低 —— 以商品原价1—5折的价格销售,折扣力度大。
摘自【百度百科】,通过这段简介相信对限时抢购有了一定的了解,我们内部称之为抢购系统。

 

对于抢购系统来说,首先要有可抢购的活动,而且这些活动具有促销性质,比如直降500元。其次要求可抢购的活动类目丰富,用户才有充分的选择性。618(6.1-6.20)期间增量促销活动量非常多,可能某个活动力度特别大,大多用户都在抢,必然对系统是一个考验。这样抢购系统具有秒杀特性,并发访问量高,同时用户也可选购多个限时抢商品,与普通商品一起进购物车结算。这种大型活动的负载可能是平时的几十倍,所以通过增加硬件、优化瓶颈代码等手段是很难达到目标的,所以抢购系统得专门设计。

 

服务主要功能

创建促销服务:采销创建促销后,促销管理系统审核通过后,会调用抢购系统创建促销;

抢服务:为符合条件的订单操作剩余数,主要是扣减剩余数;

 

针对哪些SKU

目前主要为单品促销,直降或者一口价,比如:

主要渠道

移动APP、微信、手Q和主站

限购类型

限数量、限ip、限pin和限制ip与pin

 

系统设计要点

如何实现实时库存?

这里说的库存不是真正意义上的库存,其实是该促销可以抢购的数量,真正的库存在基础库存服务。用户点击『提交订单』按钮后,在抢购系统中获取了资格后才去基础库存服务中扣减真正的库存;而抢购系统控制的就是资格/剩余数。传统方案利用数据库行锁,但是在促销高峰数据库压力过大导致服务不可用,目前采用redis集群(16分片)缓存促销信息,例如促销id、促销剩余数、抢次数等,抢的过程中按照促销id散列到对应分片,实时扣减剩余数。当剩余数为0或促销删除,价格恢复原价。

 

如何设计抢购redis数据结构?

采销人员发布促销后,在抢购redis中生成一笔记录,给抢服务提供基本信息。每一个促销对应一个促销id,促销信息是Hashes结构。


例如促销A,对应的类型为单品促销,我们暂且认为类型值为1,对应redis中的key为 C_A_1,数据结构内容类似于如下:

o:  100 // 原始数量

b:  99  // 可抢购数量,假如抢购了一个剩下了99

c:  1   // 抢购次数记录,用来限流,后面会介绍到

 

如何保证不超卖?

因为扣减资格是一组操作,我们利用 EVAL操作redis剩余数实现原子化操作,伪代码如下:

local key = KEYS[1]

local tag  = "b"

local num   = tonumber(ARGV[1]);

local lastNum = redis.call('HINCRBY',key,tag,-num);

if业务性判断ortonumber(lastNum) == 0then

   return lastNum

end

如上代码会返回剩余数,如果小于等于0了,则没有库存了。

 

如何提高吞吐量?

减少网络交互(一次抢数据通过  EVALSHA 一次性提交给redis集群);数据库操作异步化(使用JMQ异步记录日志)。

 

如何保证可用性?

采用JSF(京东内部SOA框架)对外开放服务(抢服务和发布促销服务),可降级为系统自身webservice服务;

 

抢购系统主要依赖于redis集群,redis采用一主三从集群方案,部署在两个机房,每个集群16个分片,每两分片共用一台物理机,可通过配置中心切换主从;

 

如果Redis挂掉了,如何恢复呢?通过汇总MySQL中的抢购和取消流水日志,并恢复Redis的抢购数量。

 

系统架构

这里主要涉及抢服务架构剖析,因为它具有典型的高并发特性,下面是基本架构概图:

注:此处的库存是可抢购数量设置,或者叫做资格/剩余数,并非真正的实际库存。

 

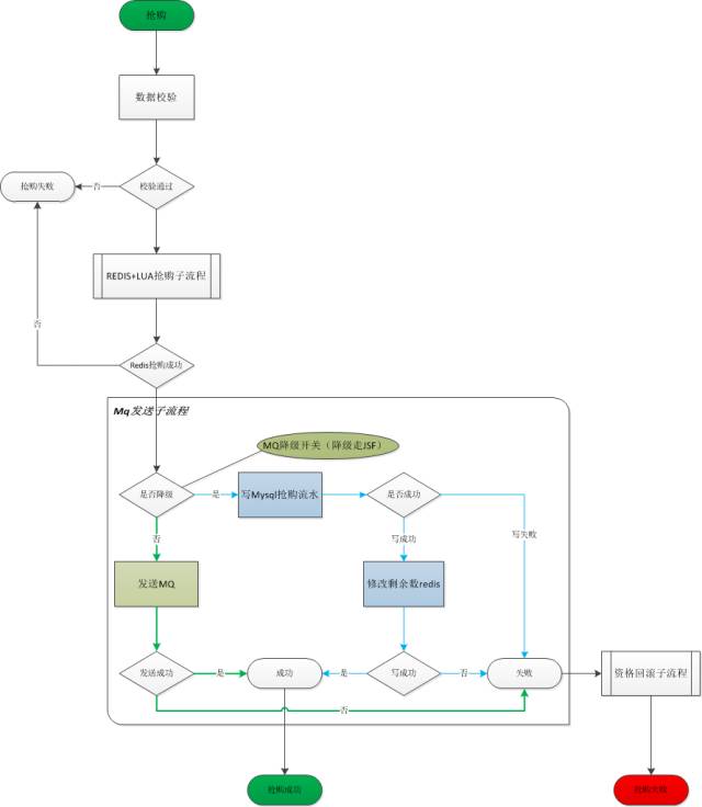
抢服务流程

Redis使用单个Lua解释器去运行所有脚本,并且Redis 也保证脚本会以原子性(atomic)的方式执行:当某个脚本正在运行的时候,不会有其他脚本或Redis命令被执行。这种特性很好的解决了抢服务流程中并发带来的问题。


REDIS+LUA抢购子流程:

此流程通过lua Script脚本实现,我们暂时命名为q.lua(主要功能限流和扣减促销活动剩余数)。这样把抢购流程与Script脚本结合,一次性提交给Redis减少网络交互,使得性能大大提升。
q.lua伪代码:

--[[

--!@brief 促销Id下限流:可以防止某个促销过热导致服务不可以用

--]]

local function limited()

    -- todo: 实现

end

--[[

--!@brief 限制逻辑(ip和pin):比如有的促销是限制ip,这里校验ip是否存在,如果为限ip类型抢购活动,存在抛出异常告知ip已经存在不能抢购

--]]

local function check_ip_pin()

    -- todo: 实现

end

--[[

--!@brief 记录订单号:主要目的实现抢方法幂等性,调用方网络超时可以重复调用,存在订单号直接返回抢购成功,不至于超卖

--]]

local function record_order_id()

    -- todo: 实现

end

--[[

--!@brief 扣减剩余数

--]]

local function scalebuy()

    --

    local lastNum = redis.call('HINCRBY',key,tag,-num);

    --

end

 

-- 调用顺序不可调整

-- 1 限流

local status,msg = limited()

if status == 0then

    return msg

end

-- 2 校验

status,msg = check_ip_pin()

if status == 0 then

    return msg

end

-- 3 记录订单

status,msg = record_order_id()

if status == 0 then

    return msg

end

-- 4 扣减剩余数

status,msg = scalebuy()

if status == 0 then

    return msg

end

-- 5 返回成功标示

return 1

 

子流程具体如下:

1、解析请求参数,根据促销Id按照Jedis中 MurmurHash算法获取分片,然后按照分片包装Pipeline批量发送请求参数argList;

2、获取系统初始化时 SCRIPT LOAD加载q.lua返回的串shaValue;

3、执行 EVALSHA,伪代码如下:

// 其他操作

Pipeline p;

// 初始化p

p.evalsha(shaValue,keyList, argList);

// 其他操作

4、处理返回结果,只要有一个分片失败,本次抢购就失败。

 

补充:详细Script操作可以参考Jedis中  ScriptingCommandsTest

 

JMQ发送子流程:

执行REDIS+LUA抢购子流程成功仅仅代表着操作redis成功,发送jmq(京东mq基础服务)成功(后端异步将实时库存更新到MySQL)才算一笔抢购成功,否则算抢购失败。这么设计的原因主要是保证抢购redis和mysql记录最终一致,发送失败需要回滚REDIS+LUA抢购子流程(恢复Redis的库存和抢购资格)。当然要考虑降级,jmq不可用时,直接切到jsf服务模拟jmq,也就是直接写MySQL库,前提是限流次数调小,否则数据库有压力过大的风险。这样虽然用户体验下降了,但是服务依然可用。开关都在配置中心操作,一分钟内生效。

 

资格回滚子流程:

发送JMQ失败必须回滚,否则就出现了超卖现象,具体流程同REDIS+LUA抢购子流程类似,是它的逆向流程,只不过运行脚本不同罢了。

 

限流处理

方法级限流,限流阈值通过配置中心配置,一分钟生效,伪代码如下:

private static AtomicInteger atomic = new AtomicInteger(0);

public void test() {

    try {

         // 限流

        int limitNum = XXX.getLimitNum();

        int nowConcurrent = atomic.incrementAndGet();

        if(nowConcurrent > limitNum) {

            // 异常处理

        }  

        // 正常业务逻辑

    } catch(Exception e) {

        // 异常处理

    } finally {

        atomic.decrementAndGet();

    }

}

 

q.lua中促销级别的限流,主要利用C_A_1中c的抢次数和阈值比对。比如促销A,60秒内只能抢60000次,超过阈值60000该促销就会抢购失败。

 

到此抢购系统的核心逻辑就介绍完了,这里边还有一些细节问题需要大家在设计时思考,如限购(如每个人限购2个)、真实库存不足取消、用户取消订单归还资格、Redis挂了恢复数据、停促销(时间过期停、库存不足停)等等。

 

原文:

http://mp.weixin.qq.com/s?__biz=MzIwODA4NjMwNA==&mid=2652897841&idx=1&sn=6328c5011e6c66d9a10d714a9bda52d1&scene=23&srcid=072294ehoq5E9T9dKXeCW6Oe#rd

 



已有 0 人发表留言,猛击->> 这里<<-参与讨论


ITeye推荐



相关 [京东 抢购 服务] 推荐:

京东抢购服务高并发实践

- - 企业架构 - ITeye博客
限时抢购又称闪购,英文Flash sale,起源于法国网站Vente Privée. 闪购模式即是以互联网为媒介的B2C电子零售交易活动,以限时特卖的形式,定期定时推出国际知名品牌的商品,一般以原价1-5折的价格供专属会员限时抢购,每次特卖时间持续5-10天不等,先到先买,限时限量,售完即止. 顾客在指定时间内(一般为20分钟)必须付款,否则商品会重新放到待销售商品的行列里.

京东商品详情页服务闭环实践

- - 开涛的博客(欢迎关注我的公众号[博客头像二维码])
该文章是根据OpenResty Con 2015技术大会的演讲《 Nginx+Lua在京东商品详情页的大规模应用》细化而来,希望对大家有用. 京东商品详情页技术方案在之前《 构建需求响应式亿级商品详情页》这篇文章已经为大家揭秘了,接下来为大家揭秘下双十一抗下几十亿流量的商品详情页统一服务架构,这次双十一整个商品详情页没有出现不服务的情况,服务非常稳定.

京东推云存储服务:仅向电子书和金牌用户开放

- - TechWeb 今日焦点 RSS阅读
这一服务目前仅面向京东商城电子书用户和金牌以上用户. 在JBOX中购买电子书、上传音乐和文档等资料.   新浪科技讯 8月6日下午消息,京东商城于7月中旬悄然上线了云存储服务“JBOX”. 这一服务目前仅面向京东商城电子书用户和金牌以上用户. 每个用户拥有5G大小的在线存储空间,能够在其中购买电子书、上传音乐和文档等资料.

来自京东、宅急送对微服务编排、API网关、持续集成的实践分享(下)

- - 企业架构 - ITeye博客
架构师小组交流会:每期选一个时下最热门的技术话题进行实践经验分享. 微服务架构以其高度的弹性、灵活性和效率的巨大提升,快速受到各领域架构师和技术决策者的关注. 它的基本理念是将一个肥大的系统拆分成若干小的服务组件,组件之间的通讯采用轻量的协议完成. 我们本期小组交流会来探讨一下,现在互联网公司的微服务实践情况.

来自京东、唯品会对微服务编排、API网关、持续集成的实践分享(上)

- - 企业架构 - ITeye博客
架构师小组交流会:每期选一个时下最热门的技术话题进行实践经验分享. 微服务架构以其高度的弹性、灵活性和效率的巨大提升,快速受到各领域架构师和技术决策者的关注. 它的基本理念是将一个肥大的系统拆分成若干小的服务组件,组件之间的通讯采用轻量的协议完成. 我们本期小组交流会来探讨一下,现在互联网公司的微服务实践情况.

京东京麦:微服务架构下的高可用网关与容错实践(有彩蛋)

- -
本文根据DBAplus社群第130期线上分享整理而成,. 从事京麦平台的架构设计与开发工作. 熟悉各种开源软件架构,在Web开发,架构优化上有较丰富的实战经历. 有多年在NIO领域的设计、开发经验,对HTTP、TCP长连接技术有深入研究与领悟,目前主要致力于移动与PC平台网关技术的优化与实现. 个人公众号:程序架道(xindongbook17).

围观京东卖萌……

- 酿泉 - ぐるの軌跡
此时此刻,我要用什么表情去面对呢.

春运火车票抢购指南

- - 极客公园-GeekPark
[核心提示]一年几度的节日抢票又要上演了,从明天开始每天的 Todolist 里又要多一个“买票”事项,那么如何能够快速、方便地买上回家的票呢. 按照节前15天的春运方案,今年春运将从 1月26日开始了. 而在一周前 12306 的通知已经将火车票网络和电话预售时间提前到了 20 天,即从1月7日也就是明天开始,我们就可以通过网站和电话来预订春运火车票了.

高并发限时抢购秒杀

- - 掘金 后端
介绍使用SpringBoot开发的高并发限时抢购秒杀系统,除了实现基本的登录、查看商品列表、秒杀、下单等功能,项目中还针对高并发情况实现了系统缓存、降级和限流. 调试工具 :Postman. 后端技术 :SpringBoot + MyBatis + MySQL. 中间件技术 : Druid + Redis + RabbitMQ + Guava.

一个人的京东商城

- 可可 - GeekPark 捕风捉影
不是每家处于创业期的互联网公司都能入沃尔玛的法眼的,何况这可能是一笔高达6亿美元的巨额资金. 但在经历了半年多的谈判、价格完全谈妥的情况下,今年上半年刘强东还是选择了放弃以沃尔玛为首的这笔投资,转而接受成功投资了Facebook等明星互联网公司的DST为首的财团. 让他做出改变的并不是后者的投资金额(15亿美元)更高,而仅仅是因为沃尔玛要求协议中保留其进一步控制甚至完全并购的权利,而DST却采取了完全放手让他做主的原则.