限流降级神器-哨兵(sentinel)原理分析

标签: | 发表时间:2018-09-20 20:43 | 作者:
出处:https://mp.weixin.qq.com

Sentinel 是阿里中间件团队开源的,面向分布式服务架构的轻量级高可用流量控制组件,主要以流量为切入点,从流量控制、熔断降级、系统负载保护等多个维度来帮助用户保护服务的稳定性。

大家可能会问:Sentinel 和之前常用的熔断降级库 Netflix Hystrix 有什么异同呢?Sentinel官网有一个对比的文章,这里摘抄一个总结的表格,具体的对比可以点此 链接 查看。

对比内容 Sentinel Hystrix
隔离策略 信号量隔离 线程池隔离/信号量隔离
熔断降级策略 基于响应时间或失败比率 基于失败比率
实时指标实现 滑动窗口 滑动窗口(基于 RxJava)
规则配置 支持多种数据源 支持多种数据源
扩展性 多个扩展点 插件的形式
基于注解的支持 支持 支持
限流 基于 QPS,支持基于调用关系的限流 不支持
流量整形 支持慢启动、匀速器模式 不支持
系统负载保护 支持 不支持
控制台 开箱即用,可配置规则、查看秒级监控、机器发现等 不完善
常见框架的适配 Servlet、Spring Cloud、Dubbo、gRPC 等 Servlet、Spring Cloud Netflix

从对比的表格可以看到,Sentinel比Hystrix在功能性上还要强大一些,本文让我们一起来了解下Sentinel的源码,揭开Sentinel的神秘面纱。

项目结构

将Sentinel的源码fork到自己的github库中,接着把源码clone到本地,然后开始源码阅读之旅吧。

首先我们看一下Sentinel项目的整个结构:

  • sentinel-core 核心模块,限流、降级、系统保护等都在这里实现

  • sentinel-dashboard 控制台模块,可以对连接上的sentinel客户端实现可视化的管理

  • sentinel-transport 传输模块,提供了基本的监控服务端和客户端的API接口,以及一些基于不同库的实现

  • sentinel-extension 扩展模块,主要对DataSource进行了部分扩展实现

  • sentinel-adapter 适配器模块,主要实现了对一些常见框架的适配

  • sentinel-demo 样例模块,可参考怎么使用sentinel进行限流、降级等

  • sentinel-benchmark 基准测试模块,对核心代码的精确性提供基准测试

运行样例

基本上每个框架都会带有样例模块,有的叫example,有的叫demo,sentinel也不例外。

那我们从sentinel的demo中找一个例子运行下看看大致的情况吧,上面说过了sentinel主要的核心功能是做限流、降级和系统保护,那我们就从“限流”开始看sentinel的实现原理吧。

可以看到sentinel-demo模块中有很多不同的样例,我们找到basic模块下的flow包,这个包下面就是对应的限流的样例,但是限流也有很多种类型的限流,我们就找根据qps限流的类看吧,其他的限流方式原理上都大差不差。

   
  1. public class FlowQpsDemo {

  2.    private static final String KEY = "abc";

  3.    private static AtomicInteger pass = new AtomicInteger();

  4.    private static AtomicInteger block = new AtomicInteger();

  5.    private static AtomicInteger total = new AtomicInteger();

  6.    private static volatile boolean stop = false;

  7.    private static final int threadCount = 32;

  8.    private static int seconds = 30;

  9.    public static void main(String[] args) throws Exception {

  10.        initFlowQpsRule();

  11.        tick();

  12.        // first make the system run on a very low condition

  13.        simulateTraffic();

  14.        System.out.println("===== begin to do flow control");

  15.        System.out.println("only 20 requests per second can pass");

  16.    }

  17.    private static void initFlowQpsRule() {

  18.        List<FlowRule> rules = new ArrayList<FlowRule>();

  19.        FlowRule rule1 = new FlowRule();

  20.        rule1.setResource(KEY);

  21.        // set limit qps to 20

  22.        rule1.setCount(20);

  23.        // 设置限流类型:根据qps

  24.        rule1.setGrade(RuleConstant.FLOW_GRADE_QPS);

  25.        rule1.setLimitApp("default");

  26.        rules.add(rule1);

  27.        // 加载限流的规则

  28.        FlowRuleManager.loadRules(rules);

  29.    }

  30.    private static void simulateTraffic() {

  31.        for (int i = 0; i < threadCount; i++) {

  32.            Thread t = new Thread(new RunTask());

  33.            t.setName("simulate-traffic-Task");

  34.            t.start();

  35.        }

  36.    }

  37.    private static void tick() {

  38.        Thread timer = new Thread(new TimerTask());

  39.        timer.setName("sentinel-timer-task");

  40.        timer.start();

  41.    }

  42.    static class TimerTask implements Runnable {

  43.        @Override

  44.        public void run() {

  45.            long start = System.currentTimeMillis();

  46.            System.out.println("begin to statistic!!!");

  47.            long oldTotal = 0;

  48.            long oldPass = 0;

  49.            long oldBlock = 0;

  50.            while (!stop) {

  51.                try {

  52.                    TimeUnit.SECONDS.sleep(1);

  53.                } catch (InterruptedException e) {

  54.                }

  55.                long globalTotal = total.get();

  56.                long oneSecondTotal = globalTotal - oldTotal;

  57.                oldTotal = globalTotal;

  58.                long globalPass = pass.get();

  59.                long oneSecondPass = globalPass - oldPass;

  60.                oldPass = globalPass;

  61.                long globalBlock = block.get();

  62.                long oneSecondBlock = globalBlock - oldBlock;

  63.                oldBlock = globalBlock;

  64.                System.out.println(seconds + " send qps is: " + oneSecondTotal);

  65.                System.out.println(TimeUtil.currentTimeMillis() + ", total:" + oneSecondTotal

  66.                    + ", pass:" + oneSecondPass

  67.                    + ", block:" + oneSecondBlock);

  68.                if (seconds-- <= 0) {

  69.                    stop = true;

  70.                }

  71.            }

  72.            long cost = System.currentTimeMillis() - start;

  73.            System.out.println("time cost: " + cost + " ms");

  74.            System.out.println("total:" + total.get() + ", pass:" + pass.get()

  75.                + ", block:" + block.get());

  76.            System.exit(0);

  77.        }

  78.    }

  79.    static class RunTask implements Runnable {

  80.        @Override

  81.        public void run() {

  82.            while (!stop) {

  83.                Entry entry = null;

  84.                try {

  85.                    entry = SphU.entry(KEY);

  86.                    // token acquired, means pass

  87.                    pass.addAndGet(1);

  88.                } catch (BlockException e1) {

  89.                    block.incrementAndGet();

  90.                } catch (Exception e2) {

  91.                    // biz exception

  92.                } finally {

  93.                    total.incrementAndGet();

  94.                    if (entry != null) {

  95.                        entry.exit();

  96.                    }

  97.                }

  98.                Random random2 = new Random();

  99.                try {

  100.                    TimeUnit.MILLISECONDS.sleep(random2.nextInt(50));

  101.                } catch (InterruptedException e) {

  102.                    // ignore

  103.                }

  104.            }

  105.        }

  106.    }

  107. }

执行上面的代码后,打印出如下的结果:

可以看到,上面的结果中,pass的数量和我们的预期并不相同,我们预期的是每秒允许pass的请求数是20个,但是目前有很多pass的请求数是超过20个的。

原因是,我们这里测试的代码使用了多线程,注意看 threadCount 的值,一共有32个线程来模拟, 而在RunTask的run方法中执行资源保护时,即在 SphU.entry 的内部是没有加锁的,所以就会导致在高并发下,pass的数量会高于20。

可以用下面这个模型来描述下,有一个TimeTicker线程在做统计,每1秒钟做一次。有N个RunTask线程在模拟请求,被访问的business code被资源key保护着,根据规则,每秒只允许20个请求通过。

由于pass、block、total等计数器是全局共享的,而多个RunTask线程在执行SphU.entry申请获取entry时,内部没有锁保护,所以会存在pass的个数超过设定的阈值。

那为了证明在单线程下限流的正确性与可靠性,那我们的模型就应该变成了这样:

那接下来我把 threadCount 的值改为1,只有一个线程来执行这个方法,看下具体的限流结果,执行上面的代码后打印的结果如下:

可以看到pass数基本上维持在20,但是第一次统计的pass值还是超过了20。这又是什么原因导致的呢?

其实仔细看下Demo中的代码可以发现,模拟请求是用的一个线程,统计结果是用的另外一个线程,统计线程每1秒钟统计一次结果,这两个线程之间是有时间上的误差的。从TimeTicker线程打印出来的时间戳可以看出来,虽然每隔一秒进行统计,但是当前打印时的时间和上一次的时间还是有误差的,不完全是1000ms的间隔。

要真正验证每秒限制20个请求,保证数据的精准性,需要做基准测试,这个不是本篇文章的重点,有兴趣的同学可以去了解下jmh,sentinel中的基准测试也是通过jmh做的。

深入原理

通过一个简单的示例程序,我们了解了sentinel可以对请求进行限流,除了限流外,还有降级和系统保护等功能。那现在我们就拨开云雾,深入源码内部去一窥sentinel的实现原理吧。

首先从入口开始: SphU.entry() 。这个方法会去申请一个entry,如果能够申请成功,则说明没有被限流,否则会抛出BlockException,表面已经被限流了。

SphU.entry() 方法往下执行会进入到 Sph.entry() ,Sph的默认实现类是 CtSph ,在CtSph中最终会执行到 entry(ResourceWrapperresourceWrapper,intcount,Object...args)throwsBlockException这个方法。

我们来看一下这个方法的具体实现:

   
  1. public Entry entry(ResourceWrapper resourceWrapper, int count, Object... args) throws BlockException {

  2.    Context context = ContextUtil.getContext();

  3.    if (context instanceof NullContext) {

  4.        // Init the entry only. No rule checking will occur.

  5.        return new CtEntry(resourceWrapper, null, context);

  6.    }

  7.    if (context == null) {

  8.        context = MyContextUtil.myEnter(Constants.CONTEXT_DEFAULT_NAME, "", resourceWrapper.getType());

  9.    }

  10.    // Global switch is close, no rule checking will do.

  11.    if (!Constants.ON) {

  12.        return new CtEntry(resourceWrapper, null, context);

  13.    }

  14.    // 获取该资源对应的SlotChain

  15.    ProcessorSlot<Object> chain = lookProcessChain(resourceWrapper);

  16.    /*

  17.     * Means processor cache size exceeds {@link Constants.MAX_SLOT_CHAIN_SIZE}, so no

  18.     * rule checking will be done.

  19.     */

  20.    if (chain == null) {

  21.        return new CtEntry(resourceWrapper, null, context);

  22.    }

  23.    Entry e = new CtEntry(resourceWrapper, chain, context);

  24.    try {

  25.        // 执行Slot的entry方法

  26.        chain.entry(context, resourceWrapper, null, count, args);

  27.    } catch (BlockException e1) {

  28.        e.exit(count, args);

  29.        // 抛出BlockExecption

  30.        throw e1;

  31.    } catch (Throwable e1) {

  32.        RecordLog.info("Sentinel unexpected exception", e1);

  33.    }

  34.    return e;

  35. }

这个方法可以分为以下几个部分:

  • 1.对参数和全局配置项做检测,如果不符合要求就直接返回了一个CtEntry对象,不会再进行后面的限流检测,否则进入下面的检测流程。

  • 2.根据包装过的资源对象获取对应的SlotChain

  • 3.执行SlotChain的entry方法

    • 3.1.如果SlotChain的entry方法抛出了BlockException,则将该异常继续向上抛出

    • 3.2.如果SlotChain的entry方法正常执行了,则最后会将该entry对象返回

  • 4.如果上层方法捕获了BlockException,则说明请求被限流了,否则请求能正常执行

其中比较重要的是第2、3两个步骤,我们来分解一下这两个步骤。

创建SlotChain

首先看一下lookProcessChain的方法实现:

   
  1. private ProcessorSlot<Object> lookProcessChain(ResourceWrapper resourceWrapper) {

  2.    ProcessorSlotChain chain = chainMap.get(resourceWrapper);

  3.    if (chain == null) {

  4.        synchronized (LOCK) {

  5.            chain = chainMap.get(resourceWrapper);

  6.            if (chain == null) {

  7.                // Entry size limit.

  8.                if (chainMap.size() >= Constants.MAX_SLOT_CHAIN_SIZE) {

  9.                    return null;

  10.                }

  11.                // 具体构造chain的方法

  12.                chain = Env.slotsChainbuilder.build();

  13.                Map<ResourceWrapper, ProcessorSlotChain> newMap = new HashMap<ResourceWrapper, ProcessorSlotChain>(chainMap.size() + 1);

  14.                newMap.putAll(chainMap);

  15.                newMap.put(resourceWrapper, chain);

  16.                chainMap = newMap;

  17.            }

  18.        }

  19.    }

  20.    return chain;

  21. }

该方法使用了一个HashMap做了缓存,key是资源对象。这里加了锁,并且做了 doublecheck 。具体构造chain的方法是通过: Env.slotsChainbuilder.build() 这句代码创建的。那就进入这个方法看看吧。

   
  1. public ProcessorSlotChain build() {

  2.    ProcessorSlotChain chain = new DefaultProcessorSlotChain();

  3.    chain.addLast(new NodeSelectorSlot());

  4.    chain.addLast(new ClusterBuilderSlot());

  5.    chain.addLast(new LogSlot());

  6.    chain.addLast(new StatisticSlot());

  7.    chain.addLast(new SystemSlot());

  8.    chain.addLast(new AuthoritySlot());

  9.    chain.addLast(new FlowSlot());

  10.    chain.addLast(new DegradeSlot());

  11.    return chain;

  12. }

Chain是链条的意思,从build的方法可看出,ProcessorSlotChain是一个链表,里面添加了很多个Slot。具体的实现需要到DefaultProcessorSlotChain中去看。

   
  1. public class DefaultProcessorSlotChain extends ProcessorSlotChain {

  2.    AbstractLinkedProcessorSlot<?> first = new AbstractLinkedProcessorSlot<Object>() {

  3.        @Override

  4.        public void entry(Context context, ResourceWrapper resourceWrapper, Object t, int count, Object... args)

  5.            throws Throwable {

  6.            super.fireEntry(context, resourceWrapper, t, count, args);

  7.        }

  8.        @Override

  9.        public void exit(Context context, ResourceWrapper resourceWrapper, int count, Object... args) {

  10.            super.fireExit(context, resourceWrapper, count, args);

  11.        }

  12.    };

  13.    AbstractLinkedProcessorSlot<?> end = first;

  14.    @Override

  15.    public void addFirst(AbstractLinkedProcessorSlot<?> protocolProcessor) {

  16.        protocolProcessor.setNext(first.getNext());

  17.        first.setNext(protocolProcessor);

  18.        if (end == first) {

  19.            end = protocolProcessor;

  20.        }

  21.    }

  22.    @Override

  23.    public void addLast(AbstractLinkedProcessorSlot<?> protocolProcessor) {

  24.        end.setNext(protocolProcessor);

  25.        end = protocolProcessor;

  26.    }

  27. }

DefaultProcessorSlotChain中有两个AbstractLinkedProcessorSlot类型的变量:first和end,这就是链表的头结点和尾节点。

创建DefaultProcessorSlotChain对象时,首先创建了首节点,然后把首节点赋值给了尾节点,可以用下图表示:

将第一个节点添加到链表中后,整个链表的结构变成了如下图这样:

将所有的节点都加入到链表中后,整个链表的结构变成了如下图所示:

这样就将所有的Slot对象添加到了链表中去了,每一个Slot都是继承自AbstractLinkedProcessorSlot。而AbstractLinkedProcessorSlot是一种责任链的设计,每个对象中都有一个next属性,指向的是另一个AbstractLinkedProcessorSlot对象。其实责任链模式在很多框架中都有,比如Netty中是通过pipeline来实现的。

知道了SlotChain是如何创建的了,那接下来就要看下是如何执行Slot的entry方法的了。

执行SlotChain的entry方法

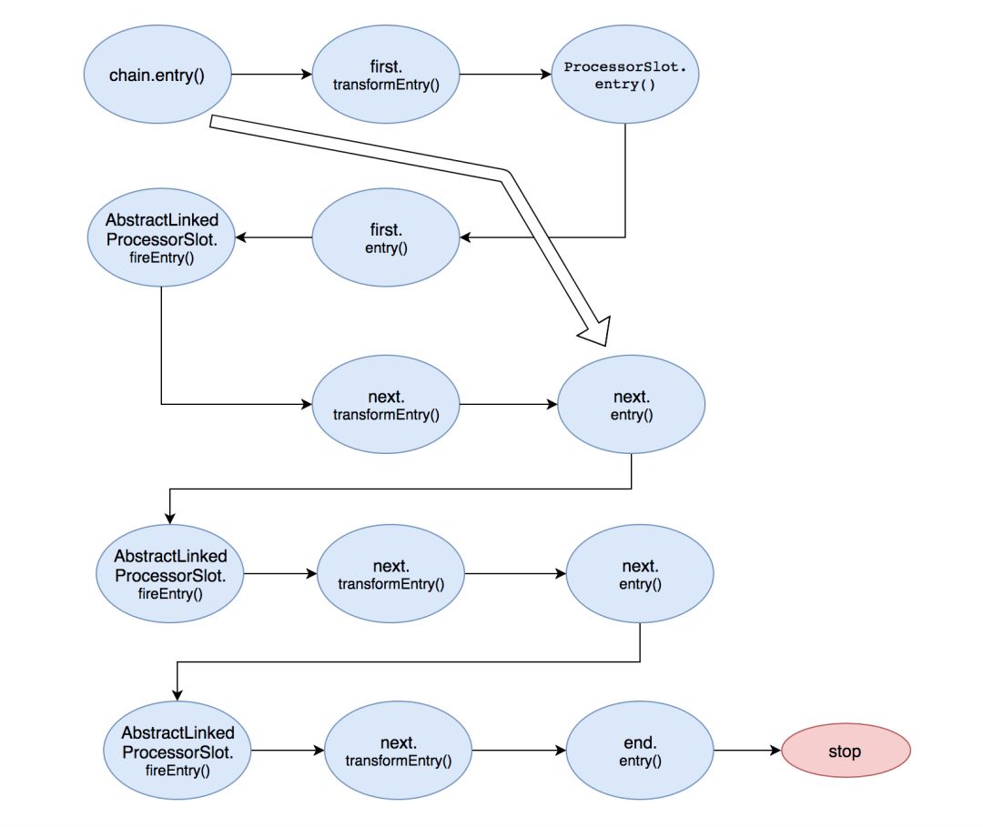
lookProcessChain方法获得的ProcessorSlotChain的实例是DefaultProcessorSlotChain,那么执行chain.entry方法,就会执行DefaultProcessorSlotChain的entry方法,而DefaultProcessorSlotChain的entry方法是这样的:

   
  1. @Override

  2. public void entry(Context context, ResourceWrapper resourceWrapper, Object t, int count, Object... args)

  3.    throws Throwable {

  4.    first.transformEntry(context, resourceWrapper, t, count, args);

  5. }

也就是说,DefaultProcessorSlotChain的entry实际是执行的first属性的transformEntry方法。

而transformEntry方法会执行当前节点的entry方法,在DefaultProcessorSlotChain中first节点重写了entry方法,具体如下:

   
  1. @Override

  2. public void entry(Context context, ResourceWrapper resourceWrapper, Object t, int count, Object... args)

  3.    throws Throwable {

  4.    super.fireEntry(context, resourceWrapper, t, count, args);

  5. }

first节点的entry方法,实际又是执行的super的fireEntry方法,那继续把目光转移到fireEntry方法,具体如下:

   
  1. @Override

  2. public void fireEntry(Context context, ResourceWrapper resourceWrapper, Object obj, int count, Object... args)

  3.    throws Throwable {

  4.    if (next != null) {

  5.        next.transformEntry(context, resourceWrapper, obj, count, args);

  6.    }

  7. }

从这里可以看到,从fireEntry方法中就开始传递执行entry了,这里会执行当前节点的下一个节点transformEntry方法,上面已经分析过了,transformEntry方法会触发当前节点的entry,也就是说fireEntry方法实际是触发了下一个节点的entry方法。具体的流程如下图所示:

从图中可以看出,从最初的调用Chain的entry()方法,转变成了调用SlotChain中Slot的entry()方法。从上面的分析可以知道,SlotChain中的第一个Slot节点是NodeSelectorSlot。

执行Slot的entry方法

现在可以把目光转移到SlotChain中的第一个节点NodeSelectorSlot的entry方法中去了,具体的代码如下:

   
  1. @Override

  2. public void entry(Context context, ResourceWrapper resourceWrapper, Object obj, int count, Object... args)

  3.    throws Throwable {

  4.    DefaultNode node = map.get(context.getName());

  5.    if (node == null) {

  6.        synchronized (this) {

  7.            node = map.get(context.getName());

  8.            if (node == null) {

  9.                node = Env.nodeBuilder.buildTreeNode(resourceWrapper, null);

  10.                HashMap<String, DefaultNode> cacheMap = new HashMap<String, DefaultNode>(map.size());

  11.                cacheMap.putAll(map);

  12.                cacheMap.put(context.getName(), node);

  13.                map = cacheMap;

  14.            }

  15.            // Build invocation tree

  16.            ((DefaultNode)context.getLastNode()).addChild(node);

  17.        }

  18.    }

  19.    context.setCurNode(node);

  20.    // 由此触发下一个节点的entry方法

  21.    fireEntry(context, resourceWrapper, node, count, args);

  22. }

从代码中可以看到,NodeSelectorSlot节点做了一些自己的业务逻辑处理,具体的大家可以深入源码继续追踪,这里大概的介绍下每种Slot的功能职责:

  • NodeSelectorSlot 负责收集资源的路径,并将这些资源的调用路径,以树状结构存储起来,用于根据调用路径来限流降级;

  • ClusterBuilderSlot 则用于存储资源的统计信息以及调用者信息,例如该资源的 RT, QPS, thread count 等等,这些信息将用作为多维度限流,降级的依据;

  • StatistcSlot 则用于记录,统计不同纬度的 runtime 信息;

  • FlowSlot 则用于根据预设的限流规则,以及前面 slot 统计的状态,来进行限流;

  • AuthorizationSlot 则根据黑白名单,来做黑白名单控制;

  • DegradeSlot 则通过统计信息,以及预设的规则,来做熔断降级;

  • SystemSlot 则通过系统的状态,例如 load1 等,来控制总的入口流量;

执行完业务逻辑处理后,调用了fireEntry()方法,由此触发了下一个节点的entry方法。此时我们就知道了sentinel的责任链就是这样传递的:每个Slot节点执行完自己的业务后,会调用fireEntry来触发下一个节点的entry方法。

所以可以将上面的图完整了,具体如下:

至此就通过SlotChain完成了对每个节点的entry()方法的调用,每个节点会根据创建的规则,进行自己的逻辑处理,当统计的结果达到设置的阈值时,就会触发限流、降级等事件,具体是抛出BlockException异常。

总结

sentinel主要是基于7种不同的Slot形成了一个链表,每个Slot都各司其职,自己做完分内的事之后,会把请求传递给下一个Slot,直到在某一个Slot中命中规则后抛出BlockException而终止。

前三个Slot负责做统计,后面的Slot负责根据统计的结果结合配置的规则进行具体的控制,是Block该请求还是放行。

控制的类型也有很多可选项:根据qps、线程数、冷启动等等。

然后基于这个核心的方法,衍生出了很多其他的功能:

  • 1、dashboard控制台,可以可视化的对每个连接过来的sentinel客户端 (通过发送heartbeat消息)进行控制,dashboard和客户端之间通过http协议进行通讯。

  • 2、规则的持久化,通过实现DataSource接口,可以通过不同的方式对配置的规则进行持久化,默认规则是在内存中的

  • 3、对主流的框架进行适配,包括servlet,dubbo,rRpc等

Dashboard控制台

sentinel-dashboard是一个单独的应用,通过spring-boot进行启动,主要提供一个轻量级的控制台,它提供机器发现、单机资源实时监控、集群资源汇总,以及规则管理的功能。

我们只需要对应用进行简单的配置,就可以使用这些功能。

1 启动控制台

1.1 下载代码并编译控制台

  • 下载 控制台 工程

  • 使用以下命令将代码打包成一个 fat jar:  mvn cleanpackage

1.2 启动

使用如下命令启动编译后的控制台:

   
  1. $ java -Dserver.port=8080 -Dcsp.sentinel.dashboard.server=localhost:8080 -jar target/sentinel-dashboard.jar

上述命令中我们指定了一个JVM参数, -Dserver.port=8080 用于指定 Spring Boot 启动端口为 8080

2 客户端接入控制台

控制台启动后,客户端需要按照以下步骤接入到控制台。

2.1 引入客户端jar包

通过 pom.xml 引入 jar 包:

   
  1. <dependency>

  2.    <groupId>com.alibaba.csp</groupId>

  3.    <artifactId>sentinel-transport-simple-http</artifactId>

  4.    <version>x.y.z</version>

  5. </dependency>

2.2 配置启动参数

启动时加入 JVM 参数 -Dcsp.sentinel.dashboard.server=consoleIp:port 指定控制台地址和端口。若启动多个应用,则需要通过 -Dcsp.sentinel.api.port=xxxx 指定客户端监控 API 的端口(默认是 8719)。

除了修改 JVM 参数,也可以通过配置文件取得同样的效果。更详细的信息可以参考 启动配置项。

2.3 触发客户端初始化

确保客户端有访问量,Sentinel 会在 客户端首次调用的时候进行初始化,开始向控制台发送心跳包。

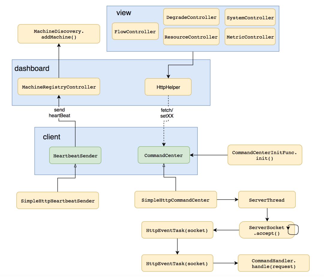
sentinel-dashboard是一个独立的web应用,可以接受客户端的连接,然后与客户端之间进行通讯,他们之间使用http协议进行通讯。他们之间的关系如下图所示:

dashboard

dashboard启动后会等待客户端的连接,具体的做法是在 MachineRegistryController 中有一个 receiveHeartBeat 的方法,客户端发送心跳消息,就是通过http请求这个方法。

dashboard接收到客户端的心跳消息后,会把客户端的传递过来的ip、port等信息封装成一个 MachineInfo对象,然后将该对象通过 MachineDiscovery 接口的 addMachine 方法添加到一个ConcurrentHashMap中保存起来。

这里会有问题,因为客户端的信息是保存在dashboard的内存中的,所以当dashboard应用重启后,之前已经发送过来的客户端信息都会丢失掉。

client

client在启动时,会通过CommandCenterInitFunc选择一个,并且只选择一个CommandCenter进行启动。

启动之前会通过spi的方式扫描获取到所有的CommandHandler的实现类,然后将所有的CommandHandler注册到一个HashMap中去,待后期使用。

PS:考虑一下,为什么CommandHandler不需要做持久化,而是直接保存在内存中。

注册完CommandHandler之后,紧接着就启动CommandCenter了,目前CommandCenter有两个实现类:

  • SimpleHttpCommandCenter 通过ServerSocket启动一个服务端,接受socket连接

  • NettyHttpCommandCenter 通过Netty启动一个服务端,接受channel连接

CommandCenter启动后,就等待dashboard发送消息过来了,当接收到消息后,会把消息通过具体的CommandHandler进行处理,然后将处理的结果返回给dashboard。

这里需要注意的是,dashboard给client发送消息是通过异步的httpClient进行发送的,在HttpHelper类中。

但是诡异的是,既然通过异步发送了,又通过一个CountDownLatch来等待消息的返回,然后获取结果,那这样不就失去了异步的意义的吗?具体的代码如下:

   
  1. private String httpGetContent(String url) {

  2.    final HttpGet httpGet = new HttpGet(url);

  3.    final CountDownLatch latch = new CountDownLatch(1);

  4.    final AtomicReference<String> reference = new AtomicReference<>();

  5.    httpclient.execute(httpGet, new FutureCallback<HttpResponse>() {

  6.        @Override

  7.        public void completed(final HttpResponse response) {

  8.            try {

  9.                reference.set(getBody(response));

  10.            } catch (Exception e) {

  11.                logger.info("httpGetContent " + url + " error:", e);

  12.            } finally {

  13.                latch.countDown();

  14.            }

  15.        }

  16.        @Override

  17.        public void failed(final Exception ex) {

  18.            latch.countDown();

  19.            logger.info("httpGetContent " + url + " failed:", ex);

  20.        }

  21.        @Override

  22.        public void cancelled() {

  23.            latch.countDown();

  24.        }

  25.    });

  26.    try {

  27.        latch.await(5, TimeUnit.SECONDS);

  28.    } catch (Exception e) {

  29.        logger.info("wait http client error:", e);

  30.    }

  31.    return reference.get();

  32. }

主流框架的适配

sentinel也对一些主流的框架进行了适配,使得在使用主流框架时,也可以享受到sentinel的保护。目前已经支持的适配器包括以下这些:

  • Web Servlet

  • Dubbo

  • Spring Boot / Spring Cloud

  • gRPC

  • Apache RocketMQ

其实做适配就是通过那些主流框架的扩展点,然后在扩展点上加入sentinel限流降级的代码即可。拿Servlet的适配代码看一下,具体的代码是:

   
  1. public class CommonFilter implements Filter {

  2.    @Override

  3.    public void init(FilterConfig filterConfig) {

  4.    }

  5.    @Override

  6.    public void doFilter(ServletRequest request, ServletResponse response, FilterChain chain)

  7.        throws IOException, ServletException {

  8.        HttpServletRequest sRequest = (HttpServletRequest)request;

  9.        Entry entry = null;

  10.        try {

  11.            // 根据请求生成的资源

  12.            String target = FilterUtil.filterTarget(sRequest);

  13.            target = WebCallbackManager.getUrlCleaner().clean(target);

  14.            // “申请”该资源

  15.            ContextUtil.enter(target);

  16.            entry = SphU.entry(target, EntryType.IN);

  17.            // 如果能成功“申请”到资源,则说明未被限流

  18.            // 则将请求放行

  19.            chain.doFilter(request, response);

  20.        } catch (BlockException e) {

  21.            // 否则如果捕获了BlockException异常,说明请求被限流了

  22.            // 则将请求重定向到一个默认的页面

  23.            HttpServletResponse sResponse = (HttpServletResponse)response;

  24.            WebCallbackManager.getUrlBlockHandler().blocked(sRequest, sResponse);

  25.        } catch (IOException e2) {

  26.            // 省略部分代码

  27.        } finally {

  28.            if (entry != null) {

  29.                entry.exit();

  30.            }

  31.            ContextUtil.exit();

  32.        }

  33.    }

  34.    @Override

  35.    public void destroy() {

  36.    }

  37. }

通过Servlet的Filter进行扩展,实现一个Filter,然后在doFilter方法中对请求进行限流控制,如果请求被限流则将请求重定向到一个默认页面,否则将请求放行给下一个Filter。

规则持久化,动态化

Sentinel 的理念是开发者只需要关注资源的定义,当资源定义成功,可以动态增加各种流控降级规则。

Sentinel 提供两种方式修改规则:

  • 通过 API 直接修改 (  loadRules)

  • 通过  DataSource适配不同数据源修改

通过 API 修改比较直观,可以通过以下三个 API 修改不同的规则:

   
  1. FlowRuleManager.loadRules(List<FlowRule> rules); // 修改流控规则

  2. DegradeRuleManager.loadRules(List<DegradeRule> rules); // 修改降级规则

  3. SystemRuleManager.loadRules(List<SystemRule> rules); // 修改系统规则

DataSource 扩展

上述 loadRules() 方法只接受内存态的规则对象,但应用重启后内存中的规则就会丢失,更多的时候规则最好能够存储在文件、数据库或者配置中心中。

DataSource 接口给我们提供了对接任意配置源的能力。相比直接通过 API 修改规则,实现 DataSource 接口是更加可靠的做法。

官方 推荐通过控制台设置规则后将规则推送到统一的规则中心,用户只需要实现 DataSource 接口,来监听规则中心的规则变化,以实时获取变更的规则

DataSource 拓展常见的实现方式有:

  • 拉模式:客户端主动向某个规则管理中心定期轮询拉取规则,这个规则中心可以是 SQL、文件,甚至是 VCS 等。这样做的方式是简单,缺点是无法及时获取变更;

  • 推模式:规则中心统一推送,客户端通过注册监听器的方式时刻监听变化,比如使用 Nacos、Zookeeper 等配置中心。这种方式有更好的实时性和一致性保证。

相关 [神器 哨兵 sentinel] 推荐:

限流降级神器-哨兵(sentinel)原理分析

- -
Sentinel 是阿里中间件团队开源的,面向分布式服务架构的轻量级高可用流量控制组件,主要以流量为切入点,从流量控制、熔断降级、系统负载保护等多个维度来帮助用户保护服务的稳定性. 大家可能会问:Sentinel 和之前常用的熔断降级库 Netflix Hystrix 有什么异同呢. Sentinel官网有一个对比的文章,这里摘抄一个总结的表格,具体的对比可以点此 链接 查看.

Redis Sentinel的配置和使用

- - 丕子
Redis主从系统,除了做数据冗余,开可以做高可用性灾备. Reids提供了Sentinel工具来监控各Master的状态,如果Master异常,则会做主从切换,将slave作为master,将master作为slave. 主从切换之后,master_redis.conf、slave_redis.conf和sentinel.conf的内容都会发生改变.

Redis-sentinel实现redis HA 过程

- - CSDN博客架构设计推荐文章
本文原创自 http://blog.csdn.net/voipmaker  转载注明出处. Redis-sentinel 介绍:. Redis-sentinel是官方介绍的监控redis的工具,实际是一个进程,通过tcp socket通信. (1)     监控 实时监测当前master和slave的状态.

Redis哨兵机制

- - 数据库 - ITeye博客
      哨兵(sentinel)是Redis高可用的解决方案,用来管理Redis实例,主要是监控、自动故障转移、通知、配置提供者.     1、sentinel的初始化.     当一个 Sentinel 启动时, 它需要执行以下步骤:.     a) 初始化服务器. sentinel本质上是一个运行在特殊模式下的Redis实例.

Redis核心解读–集群管理工具(Redis-sentinel)

- - NoSQLFan
Redis作为高性能的key-value存储,一直在单实例上表现良好,但是长期以来一直缺乏一种官方的 高可用方案支持. 于是 Redis-sentinel应运而生,提供了对客户端透明的高可用支持. 下面文章对Redis- sentinel的原理进行了系统的讲解. 文章来源: www.wzxue.com.

基于Redis Sentinel的Redis集群(主从&Sharding)高可用方案

- - 开源软件 - ITeye博客
本文主要介绍一种通过Jedis&Sentinel实现Redis集群高可用方案,该方案需要使用Jedis2.2.2及以上版本(强制),Redis2.8及以上版本(可选,Sentinel最早出现在Redis2.4中,Redis2.8中Sentinel更加稳定),Redis集群是以分片(Sharding)加主从的方式搭建,满足可扩展性的要求;.

基于jedis、redis-sentinel的redis主从、高可用、sharding架构

- - 开源软件 - ITeye博客
最近项目上需要对Redis(目前redis用的是2.8版本)做高可用、集群等优化,就扩展了jedis客户端(MasterSlaveJedis、MasterSlaveJedisPool、ShardedMasterSlaveJedis、ShardedMasterSlaveJedisPool),以满足以下几个需求:.

在Redis Sentinel环境下,jedis该如何配置 - iVictor - 博客园

- -
在Redis主从复制架构中,如果master出现了故障,则需要人工将slave提升为master,同时,通知应用侧更新master的地址. 这样方式比较低效,对应用侧影响较大. 为了解决这个问题,Redis 2.8中推出了自己的高可用方案Redis Sentinel. Redis Sentinel架构图如下:.

Spring Cloud Alibaba基础教程:Sentinel使用Apollo存储规则

- - 程序猿DD
上一篇我们介绍了如何通过Nacos的配置功能来存储限流规则. Apollo是国内用户非常多的配置中心,所以,今天我们继续说说Spring Cloud Alibaba Sentinel中如何将流控规则存储在Apollo中. 使用Apollo存储限流规则. Sentinel自身就支持了多种不同的数据源来持久化规则配置,目前包括以下几种方式:.

Sentinel 滑动窗口限流实现解析

- - 掘金 架构
Sentinel 是面向分布式服务框架的轻量级流量控制框架,主要以流量为切入点,从流量控制,熔断降级,系统负载保护等多个维度来维护系统的稳定性. 2012 年,Sentinel 诞生于阿里巴巴,其主要目标是流量控制. 2013-2017 年,Sentinel 迅速发展,并成为阿里巴巴所有微服务的基本组成部分,涵盖了几乎所有核心电子商务场景.